
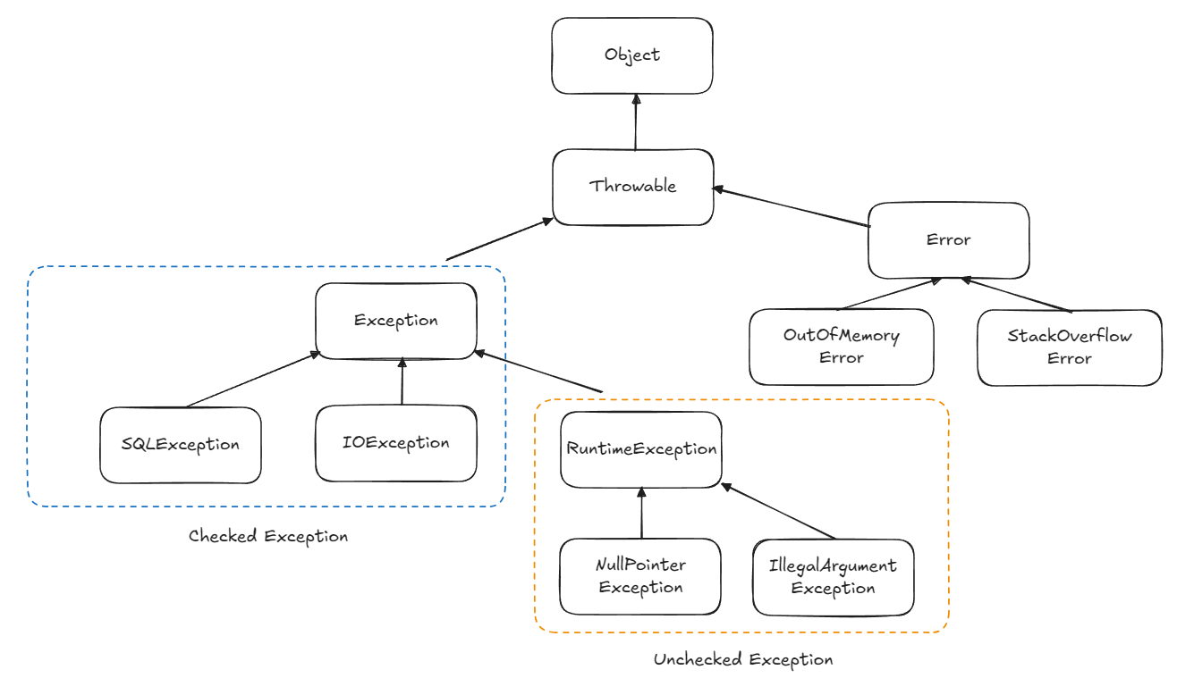
예외 클래스 계층도
Object
● 자바에서 모든 객체의 최상위 부모는 Object이다.
● 예외도 객체이므로 예외의 최상위 부모도 Object이다.
Throwable
● throw, throws 키워드로 던질 수 있는 객체는 반드시 Throwable을 상속받아야 한다.
● 하위에 Exception과 Error가 있다.
Error
● 메모리 부족이나 심각한 시스템 오류와 같이 애플리케이션에서 복구 불가능한 시스템 예외
● 애플리케이션 개발자는 이 예외를 잡으면 안된다.
예외 처리 시 주의 할 점
● 상위 예외를 catch로 잡으면 그 하위 예외까지 함께 잡는다.
● Throwable을 예외로 잡으면, 처리하면 안되는 Error 예외도 함께 잡힌다.
● 따라서 애플리케이션 로직에서는 Exception부터 필요한 예외로 생각하고 잡는다.
Exception
● 애플리케이션 로직에서 사용할 수 있는 실질적인 최상위 예외
● Exception과 그 하위 예외는 모두 컴파일러가 체크하는 체크 예외
● 단 RuntimeException은 예외
RuntimeException
● 컴파일러가 체크하지 않는 언체크 예외
● RuntimeException과 그 자식 모두 언체크 예외
예외 처리 기본 규칙
● 예외는 catch로 잡아서 처리하거나,
try {
businessLogic(fromId, toId, amount);
transactionManager.commit(status);
} catch (Exception e) {
transactionManager.rollback(status);
throw new RuntimeException(e);
}
● 처리할 수 없으면 throws를 사용해 밖으로 던져야 한다.
@Transactional
public void accountTransfer(String fromId, String toId, int amount) throws SQLException {
businessLogic(fromId, toId, amount);
}
● 예외를 잡거나 던질 때 지정한 예외와 그 예외의 자식들도 함께 처리된다.
● Exception을 catch로 잡으면 그 하위 예외들도 모두 잡을 수 있다.
● Exception을 throws로 던지면 그 하위 예외들도 모두 던질 수 있다.
예외를 처리하지 않고 계속 던진다면 어떻게 될까?
● Java main() 스레드의 경우 예외 로그를 출력하면서 시스템이 종료된다.
● 웹 어플리케이션의 경우 하나의 예외가 시스템 종료를 발생 시키면 안되므로, WAS가 해당 예외를 받아서 처리하고 사용자에 오류 페이지를 보여준다.
체크 예외
● Exception과 그 하위 예외는 모두 컴파일러가 체크하는 예외이다. (RuntimeException 제외)
● 체크 예외는 잡아서 처리하거나 밖으로 던지도록 선언해야 한다.
● 그렇지 않으면 컴파일 오류가 발생한다.
public class MyCheckException extends Exception {
public MyCheckException() {
super();
}
public MyCheckException(String message) {
super(message);
}
public MyCheckException(String message, Throwable cause) {
super(message, cause);
}
public MyCheckException(Throwable cause) {
super(cause);
}
}
● Exception을 상속 받은 예외는 체크 예외가 된다.
● 체크 예외는 메시지와 함께 이전 예외를 포함해서 예외의 흐름을 계층적으로 보관할 수 있다.
public void callThrow() throws MyCheckException {
...
}
● 체크 예외는 예외를 잡지 않고 밖으로 던지려면 throws 예외를 메소드에 필수로 선언해야 한다.
체크 예외 활용
● 컴파일 시점에 예외 처리를 강제하여 개발자의 실수를 방지한다.
● 체크예외는 반드시 처리해야 하는 문제일 때만 사용하는게 좋다.
● 예를 들어 계좌 이체 실패 같이 크리티컬한 문제는 개발자가 놓치면 안된다.
● 이 때 체크 예외로 만들어 두면 컴파일러를 통해 놓친 예외를 인지할 수 있다.
체크 예외 문제점
● 체크 예외를 매번 catch하거나 throws로 던져야 하기 때문에 몇 가지 문제가 발생한다.
다음 예시를 보자.

1. Repository는 DB와 관련된 작업을 수행하고 여기서는 SQLException 체크 예외를 던진다.
2. FileWriter는 파일에 쓰기를 수행하고 여기서는 IOException 체크 예외를 던진다.
3. 서비스는 Repository, FileWriter를 둘 다 호출하고 두 곳에서 올라오는 체크 예외를 처리해야한다.
4. 그러나 서비스는 DB에서 발생하는 문제나 파일 출력에서 발생하는 문제를 처리할 방법이 없다.
5. 따라서 서비스는 둘 다 밖으로 던진다.
6. 체크 예외이기 때문에 method() throws SQLException, IOException을 선언해야 한다.
7. 컨트롤러도 두 예외를 처리할 방법이 없기 때문에 위와 같이 선언하고 예외를 밖으로 던진다.
8. 스프링 MVC가 제공하는 ControllerAdvice에서 HTTP 상태 코드 500을 응답으로 내려 주거나, 서블릿의 오류 페이지를 보여준다.
9. 이 때 자세한 오류 메세지를 내리면 보안에 문제가 될 수 있기 때문에 '서비스에 문제가 있습니다.' 정도로만 보여준다.
위 예제에서 2가지 문제점을 확인 할 수 있다.
1. 복구 불가능한 예외
2. 의존 관계 문제
복구 불가능한 예외
● 대부분의 예외는 복구가 불가능하다.
● SQLException의 경우 DB에 문제가 발생했거나 SQL 문법에 문제가 있을 수 있다.
● 이런 문제들은 대부분 복구가 불가능하며 서비스나 컨트롤러가 해결할 수 없다.
● 모든 컨트롤러에서 각각 이를 처리하기 위해 HTTP 상태 코드나 서블릿 오류 페이지를 내릴 수는 없다.
● 따라서 누군가는 일관성 있게 공통으로 처리하고 오류 로그를 남겨야 한다.
● ControllerAdvice, Filter, Interceptor 등을 사용하면 이런 부분을 깔끔하게 공통으로 처리할 수 있다.
의존 관계 문제
public void method() throws SQLException, IOException {}
● 체크예외의 또 다른 심각한 문제는 예외에 대한 의존 관계 문제이다.
● 체크 예외이기 때문에 본인이 처리할 수 없어도 throws로 선언 해야한다.
● 따라서 서비스 ,컨트롤러에서 java.sql.SQLException을 의존하게 된다.
● 이 때 Repository가 JDBC에서 다른 기술로 변경된다면 모든 서비스, 컨트롤러 코드를 다른 기술에 의존하도록 고쳐야 한다.
● 서비스나 컨트롤러 입장에서는 어차피 본인이 처리할 수도 없는 예외를 의존해야 하는 큰 단점이 발생한다.
● 결과적으로 OCP, DI를 통해 클라이언트 코드 변경 없이, 대상 구현체를 변경할 수 있는 장점을 체크 예외가 발목을 잡는다.
최상위 예외인 Exception을 던지면 안될까?
public void method() throws Exception {}
● Exception을 던지면 하위 타입인 SQLException, IOException도 함께 던지게 된다.
● 코드가 깔끔해지는 것 같지만 모든 체크 예외를 전부 밖으로 던지는 문제가 발생한다.
● 중간에 중요한 체크 예외가 발생해도 컴파일러는 Exception을 던지기 때문에 문법에 맞다고 판단해서 컴파일 오류가 발생하지 않는다.
언체크 예외
● RuntimeException과 그 하위 에외는 언체크 예외로 컴파일러가 예외를 체크하지 않는다.
● 예외를 잡아서 처리하지 않아도 throws 를 생략 가능하고, 이 경우 자동으로 예외를 던진다.

1. 체크 예외를 임의로 만든 런타임 예외로 변환했다.
try {
Repository.call();
} catch (SQLException e) {
throw new RuntimeSQLException("Internal Server Error", e);
}
2. 런타임 예외를 사용하면 서비스나 컨트롤러가 복구 불가능한 예외를 신경 쓰지 않아도 된다.
3. 런타임 예외이기 때문에 서비스, 컨트롤러는 해당 예외를 처리할 수 없다면 별도로 선언하지 않아도 된다.
4. 따라서 체크 예외처럼 예외를 강제로 의존하지 않아도 된다.
5. 의존하지 않기 때문에 기술이 변경되어도 컨트롤러, 서비스는 해당 예외를 사용하지 않으므로 코드를 변경하지 않아도 된다.
6. 예외를 공통으로 처리하는 곳에서 기술 변경에 따른 처리가 필요할 수 있다.
7. 하지만 공통 처리는 한 곳만 변경하면 되기 때문에 변경의 영향 범위는 최소화 된다.
런타임 예외는 문서화가 중요하다.
JPA EntityManager 예시

persist 메서드에서 발생할 수 있는 런타임 예외에 대해 설명하는 것을 볼 수 있다.
JdbcTemplate 예시
/**
* Query using a prepared statement, allowing for a PreparedStatementCreator
* and a PreparedStatementSetter. Most other query methods use this method,
* but application code will always work with either a creator or a setter.
* @param psc a callback that creates a PreparedStatement given a Connection
* @param pss a callback that knows how to set values on the prepared statement.
* If this is {@code null}, the SQL will be assumed to contain no bind parameters.
* @param rse a callback that will extract results
* @return an arbitrary result object, as returned by the ResultSetExtractor
* @throws DataAccessException if there is any problem
*/
@Nullable
public <T> T query(
PreparedStatementCreator psc, @Nullable final PreparedStatementSetter pss, final ResultSetExtractor<T> rse)
throws DataAccessException {}
● DataAccessExcepton은 런타임예외이다.
● 런타임 예외이지만 던지는 예외가 명확하고 중요하다면 코드에 throws로 명시하여 인지할 수 있게 해준다.
● 물론 컨트롤러나 서비스에서 DataAccessException 을 사용하지 않는다면, 런타임 예외이기 때문에 무시해도 된다.
결론
● 처음 자바를 설계할 당시에는 체크 예외가 더 나은 선택이라 생각했기 때문에 자바가 기본으로 제공하는 기능들에는 체크 예외가 많다.
● 그러나 시간이 흐르면서 복구할 수 없는 예외가 너무 많아졌다.
● 특히 라이브러리를 많이 사용하게 되면서 처리해야 하는 예외도 늘어났다.
● 해당 라이브러리들이 제공하는 예외를 처리할 수 없을 때마다 throws에 예외가 덕지덕지 붙어야 했다.
● 체크 예외의 문제점 때문에 최근 라이브러리들은 대부분 런타임 예외를 기본으로 제공한다.
● 스프링, JPA도 런타임 예외를 사용한다.
● 런타임 예외도 필요하면 잡아서 처리할 수 있고, 그렇지 않으면 자연스럽게 던지도록 둔다.
● 그리고 예외를 공통으로 처리하는 부분을 앞에 만들어서 해결한다.
'java > basic' 카테고리의 다른 글
| 스택 트레이스와 예외 포함의 중요성 (1) | 2025.06.10 |
|---|---|
| 자바 메모리 구조 (스택, 힙, 메서드 ...) (0) | 2024.05.05 |
| 생성자 (0) | 2024.04.13 |
| 자바 클래스, 객체, 인스턴스 (0) | 2024.03.31 |